最新动态
报考指南
走进华商
学科专业
港澳台侨
录取查询
普通专升本校考成绩查询
招生要闻
最新公告
信息公开
招生简章
政策解读
历年分数
学校介绍
升学就业
VR校园
学院导航
特色培养
学科融合
全国联招
香港DSE
台湾学测
高考录取
专升本录取
港澳台侨录取
普高招生
/ News
网站首页
>
普高招生
> Content
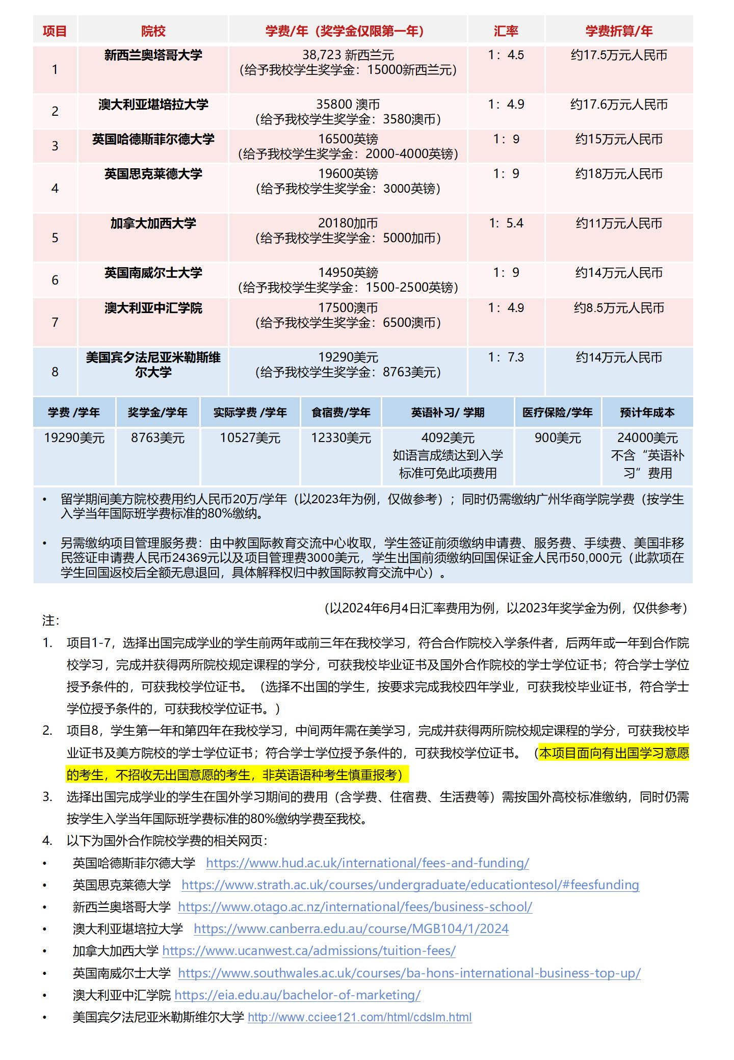
广州华商学院2024年国际项目一览表
2024-06-07
责任编辑:招生办管理
文章来源:
浏览次数:
分享到
上一篇:广州华商学院2024年夏季普通高考招生章程
下一篇:录取查询|广州华商学院2023年省内普通批录取结果可查!